
张苏荣,南京市创新投资集团投资四部总经理,南京大学计算机科学与技术系软件工程硕士,东南大学经管学院管理科学与工程博士。曾任职于诺基亚西门子(北京)、华为技术有限公司,航天紫金投资管理公司。具备复合型专业背景,对泛IT产业:软件信息技术、人工智能、工业互联网等领域的投研分析和股权投资有着丰富的从业经验。曾主导投资瑞可达(688800)、科佳股份(已报科创板)、莱斯信息(已报科创板)、速度中国(拟报创业板)等股权投资项目。
目录
信创产业研究报告
目录
第1章 信创产业概述
1. 信创产业定义
2. 产业发展历程和现状
3. 产业发展政策环境
4. 影响产业发展因素
5. 行业壁垒
第2章 市场规模及行业前景
1. 市场规模
2. 发展前景
第3章 产业链及价值链
1. 产业链
1.1 上游-底层硬件和基础设施
1.2 中游-基础软件和平台
1.3 下游-企业应用和解决方案
1.4 贯穿全产业链-信息安全
2. 价值链
3. 成本结构
第4章 投资分析
第5章 信创产业核心环节投资机会分析
1. CPU
1.1 行业主要参与者
1.2 标的-天津飞腾
2. 操作系统
2.1 行业主要参与者
2.2 标的-麒麟软件
2.3 标的-统信软件
3. 存储
3.1 行业主要参与者
3.2 标的-长鑫存储
3.3 标的-长江存储
第6章 结束语
第1章 信创产业概述
1. 信创产业定义
信创产业,即信息技术应用创新产业,旨在实现信息技术领域的自主可控,保障国家信息安全。过去中国IT底层标准、架构、产品、生态大多由国外IT商业公司来制定,由此存在诸多的底层技术、信息安全、数据保存方式被限制的风险,中国要逐步建立自主可控的IT底层架构和标准,其核心就是在芯片、基础软件、应用软件等领域实现国产替代。
信创产业主要由四部分组成:基础设施(芯片、存储器、整机-服务器/PC、固件等)、基础软件(操作系统、中间件、数据库)、应用软件、信息安全,其广泛应用于党政、金融、电信、石油、电力、交通、航空航天、医院和教育等各个领域。
2. 产业发展历程和现状
由于过去美国等在科技领域的领先地位,我国的IT产业生态基本是建立在海外科技企业的软硬件之上,包括CPU(Intel、AMD等)、操作系统(微软、苹果等)、数据库(Oracle、微软等)、中间件(IBM、Oracle等)、应用软件(Office、Adobe等)、安全软件(kaspersky、ESET等)。虽然后续部分国产软硬件开始进入自主研发的过程,但在性能、生态建设等方面与海外同类型产品相比,仍有较大的差距。
中国信创“自主化”发展很慢,就是因为在相对宽松的外部环境中,没有机构和个人愿意使用国产软硬件。由于没有人用,厂商很难发现产品问题,也很难知道客户真正的需求,产品无法有效进行迭代升级,最终也很难产品化,更别说走向商业市场。
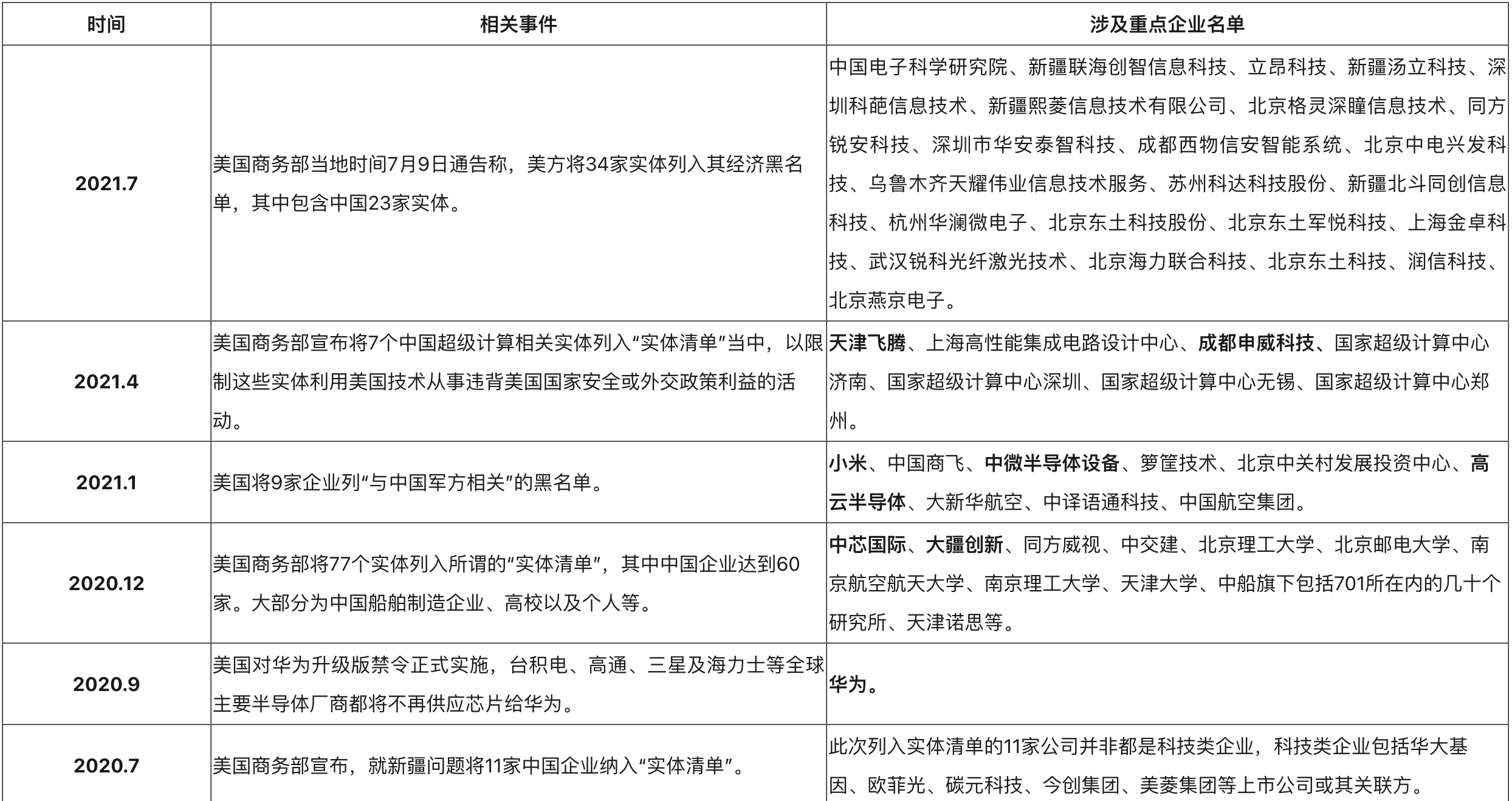
2018年以来,美国对中国科技企业的封锁不断升级,我国科技尤其是上游核心技术受制于人的现状对我国经济持续高质量发展提出了严峻考验,也敲响了我国IT产业的警钟,建立由我国主导的IT产业生态显得尤为迫切。
表1. 美国商务部针对中国企业的“实体名单”(不完全统计)


信创产业以“863”计划为起点,经历了“觉醒”、“起步”、“加速”、“可靠”四个阶段,形成了以国家和科研机构为引导,大型国有企业和民营企业为实践突破的信创产业局面。因为信创产业作为新基建的重要组成和发展依托,对国民经济发展的基础支撑、创新驱动和融合牵引作用日益凸显。
为了解决核心技术“卡脖子”、“受制于人”等问题,国家将信创产业纳入国家战略,提出“2+8”发展体系,其中2是指党和政府,8是指金融、电信、石油、电力、交通、航空航天、医院和教育,意味着中国IT产业将在基础硬件、基础软件、行业应用软件、信息安全等诸多领域迎来三年黄金发展期。
表1. 中国信创产业发展历程

应用是信创产业发展的最主要的动力。目前,国家重点推动的这些行业应用,很多场景对底层软硬件的性能、功能和可靠性要求都非常苛刻,如果国产软硬件能够经受住考验,并能够从中发现问题,进行持续优化,真正从“能用”走向“好用”,对后续走向民用市场非常有利。
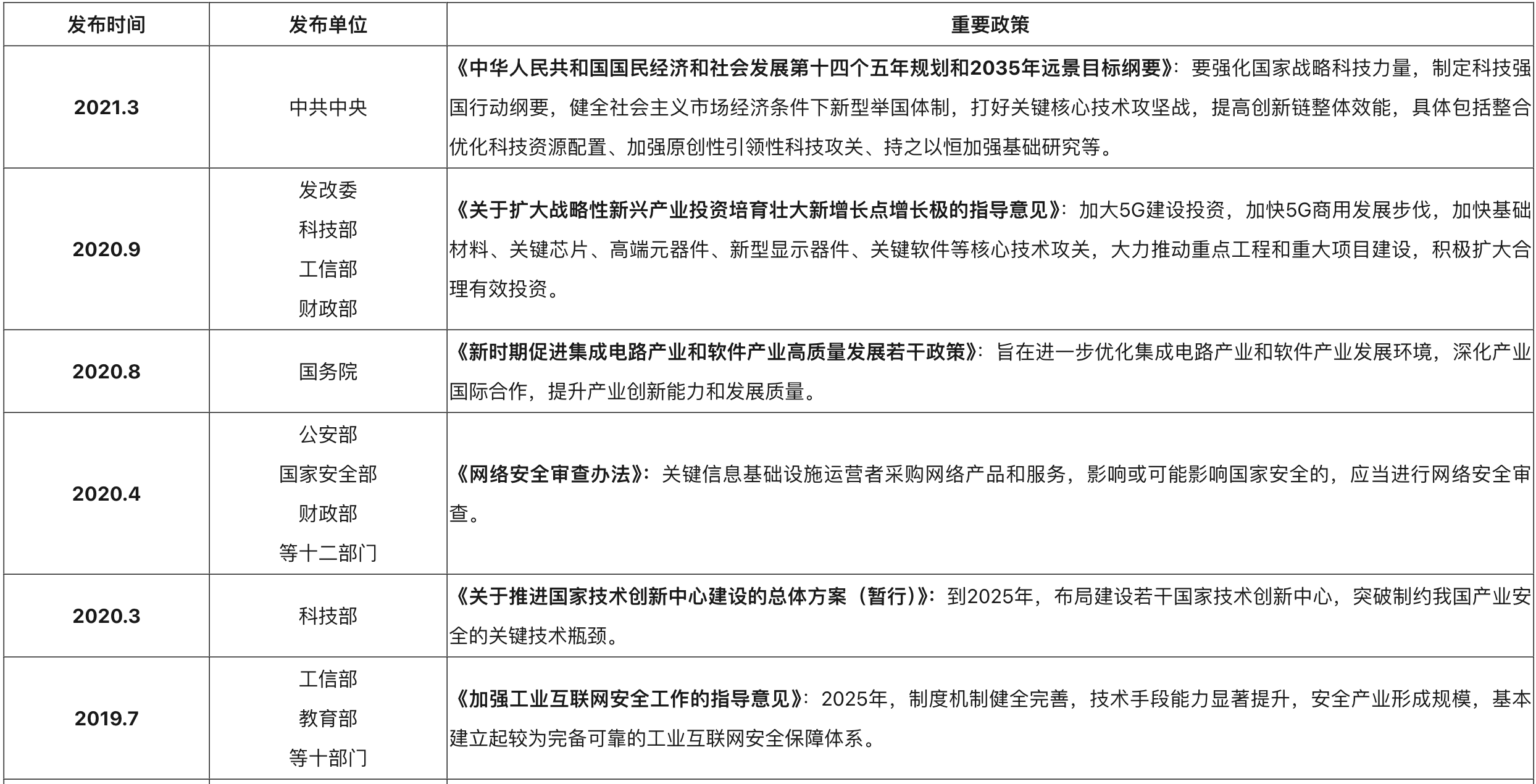
3. 产业发展政策环境
在任何产业的培育期,国家政策的扶持都会起着举足轻重的作用。信创产业所涉及的芯片、基础软件、应用软件、数据库等环节,是国家多年来重点关注和支持的领域。从政策关注的信创领域来看,底层硬件(服务器、整机、芯片)是政策支持力度最大的领域,其次是企业应用(办公软件、工业软件、应用软件),基础设施(5G基站、数据存储中心、超算中心)领域。
表3. 国家级信创产业相关政策


4. 影响产业发展因素
近年来,全球产业格局发生深刻变化,经济全球化与逆全球化正在博弈,围绕技术路线主导权、价值链分工、产业生态的竞争日益激烈,各国均在智能制造、工业互联网、5G等信息技术领域加速战略布局。
一是关键技术仍未完全突破,尤其是上游核心技术,仍有部分被国外企业垄断,需要进一步加强技术攻关和资源扶持。
二是产品仍存在应用范围过窄、兼容性差、可扩展性不强、性能无法满足要求和通用性差、技术不成熟等方面的短板。
三是从全球范围来看,信创产业的绝对用户数量仍然难以与国外巨头抗衡。需要加强产品研发和营销推广,在国际上赢得用户和市场的认可。
四是信创产业格局较为分散,真正具有很强实力的国内龙头企业不多,产业链条较为零散,面对国际巨头,尚无法发挥合力优势。
5. 行业壁垒
(1)技术壁垒。发展信创产业的目标是实现信息技术领域的自主可控和信息安全,在基础硬件、基础软件、应用软件、信息安全等领域实现国产替代。这不仅要面临技术难题,还要面临材料、制造工艺、制造设备与专利等多重壁垒。对中国这样的大国而言,要实现命运的自主,必须实现信息技术软硬件系统的整个生态链和价值链的突破。国产CPU和操作系统是信创产业的根基,也是信创产业中技术壁垒最高的环节。没有CPU和操作系统的安全可控,整个信创产业就是无根之木、无源之水。
(2)资质壁垒。信创产业具有关乎国家科技发展和社会信息安全的特殊性,在行业准入方面具有极其严格的标准,需要进入国家保密局专用信息设备名录,工信部也发布了信创产品名录,对行业、企业提出了较高的要求;面向军方提供产品服务,需军工保密资质二级及以上资质;在党政军及重点行业系统集成方面,需具备涉密信息系统集成资质和运维资质。
(3)市场壁垒。党政机关全面替代工作由中央办公厅指导推进,各省、市、部委机关由各党委办公厅负责牵头实施,集成项目、集中采购、协议供货等模式并存,部委和省主管部门在技术路线方面有较强的选择权,因此需要“一省一策”针对性地把握市场前提开拓的重点方向;重点行业客户为电信、广播电视、金融、能源、交通运输、水利、应急管理、卫生健康、社会保障、国防科技工业等重点行业,行业替代工作主要由各行业科信、保密部门负责推进,行业用户组织实施,需要对行业具有深刻理解的系统集成厂商。
(4)人才壁垒。信创产业属于电子制造和信息产业的跨产业融合,需要专业的设计研发团队、市场营销团队、运维实施及售后服务等核心团队支撑,为下一代产业研发、技术体系建立奠定基础。同时,在交通、金融等重点行业替代阶段,还需要对行业有深刻理解的行业专家顾问。因此,产业亟需既懂专业技术又懂行业管理的复合型高端人才。
第2章 市场规模及行业前景
1. 市场规模
根据海比研究院的数据,中国信创生态市场实际规模2020年为1617亿元,其中基础设施最高达718亿元,其次是底层硬件类为607亿元,企业应用类为192亿元,平台、安全和基础软件方面的市场规模仍然较小。随着国家政策大力支持和数字“新基建”全面启动下,信创产业发展上升到国家战略,信创产业迎来了发展的蓝海。
图1. 2020年中国信创生态市场规模(单位:亿元)

数据来源:海比研究院
2. 发展前景
全球进入数字经济时代。科技发展水平决定了一个国家的数字化程度和全球市场地位,世界上主要经济体通过国家战略来抢占未来数字经济产业链的制高点,加快数字化发展,建设数字国家已经成为全球共识。IDC预测,到2023年数字经济产值将占到全球GDP的62%,占到中国GDP的67%,超过全球平均水平。
在中国信创市场,随着党政领域信创应用的成功示范,关键基础设施信创应用方面,在电信、广播电视、金融、能源、交通运输、水利、应急管理、卫生健康、社会保障、国防科技工业等多个关键领域国产化替换已经启动,预计在2025年将完成30%的关键信息基础设施的替换。据海比研究院预测,到2025年中国信创生态市场规模将达到8000亿元,复合增长率达37.4%。
图2. 中国信创生态实际市场规模及其发展趋势

数据来源:海比研究院
据IDC预测,到2023年,全球计算机产业市场空间1. 14万亿美元,中国计算机产业投资空间1043亿美元。其中,中国服务器市场空间约2380亿元、公有云市场空间约1850亿元、企业应用软件市场空间约998亿元、存储器市场空间约380亿元、基础软件市场空间约190亿元、大数据平台软件市场空间约173亿元、中间件市场空间约90亿元。从数据预测看,中国服务器、公有云,企业应用软件、存储器市场空间巨大。
图3. 2023年中国与全球计算机产业市场空间预测(亿美元)

数据来源:IDC,众城智库
第3章 产业链及价值链
1. 产业链
信创产业的生态体系极为庞大,从产业链角度来看,共有六大环节,主要分为:上游-芯片CPU、存储、PC/服务器等;中游-操作系统、数据库、中间件等;下游-企业应用、解决方案、信息安全等。
图1. 信创产业全景图

数据来源:海比研究院
1.1 上游-底层硬件和基础设施
主要包括终端设备、外部设备、通信设备、计算存储设备等,CPU和存储器是其的核心部件,以下重点分析这两类核心部件。
CPU,目前主流CPU架构是X86、ARM、RISC-V、MIPS以及Power。X86架构目前占据服务器、桌面及移动PC的主要市场份额。ARM以低耗、高效、发展时间长的优势牢牢把握手机等移动终端的市场,目前也是非X86架构中应用最广泛、发展最成熟的架构,市占率达到43. 2%;RISC-V发展时间短且更加灵活,在物联网领域备受关注,近几年以其开源性质被重点关注发展;MIPS主要应用在网关、机顶盒等网络设备中,市占率达到9%;Power所代表的小型机是企业IT基础设施的核心。
目前,国内海光是 AMD 14nm Zen(Zen 1)架构授权,拥有长期自主研发能力,其生态较为完善,但被美国政府列入“实体清单”后,AMD 表示不再向其授权最新架构,实现自主迭代还要看公司的再创新能力;兆芯的 X86 指令集来源于威盛的专利,并非通过Intel或者AMD授权取得,其生态同样较为完善,但需自主开发新指令集;以华为和飞腾为代表的ARM指令集授权厂商,拥有长期自主研发能力、产品性能强劲,但存在授权受阻的潜在风险;以龙芯和申威为代表的自研架构厂商,是完全自主可控的引领者,厚积而薄发,其目前面临最大的挑战在于生态体系的完善和丰富。
存储器,存储器按照形态可分类为光学存储(DVD/CD等)、磁性存储(传统硬盘、软盘等)、半导体存储。其中,半导体存储是存储领域应用最广、市场规模最大的存储器件。半导体存储按信息的可保存性又可分为掉电非易失存储和掉电易失存储,目前市场上主流的存储器包括掉电非易失存储NOR Flash、NAND Flash和掉电易失存储DRAM。当前中国NOR Flash芯片技术基本成熟,但在DRAM、NAND Flash芯片领域,仍与国际领先水平有着一代以上的技术差异。NAND目前制程基本已经达到极限,开始从2D转向3D发展,使得国内的技术与国际大厂的差距有望逐渐缩小。3D NAND国际上目前通用的为64层,而国内长江存储已经实现32层,差距只有一代。
1.2 中游-基础软件和平台
主要包括操作系统、数据库、中间件、云计算等环节。
操作系统,目前市面上的桌面操作系统主要有微软的Windows、苹果的MacOS、各种Linux发行版,谷歌的Chrome OS;移动操作系统有苹果的IOS、谷歌的Android、微软的WP系统等;服务器操作系统主要分为四大流派:Unix、Linux、Windows Server和Netware;云操作系统也主要由Windows和Linux垄断。因为Linux的性能稳定和开源等特性,国产操作系统多采用以Linux为基础二次开发的操作系统。
数据库,数据库是按照数据结构来组织、存储和管理数据的仓库型数据管理系统,目前主要分为传统的关系型数据库与非关系型数据库两类。步入互联网Web 2.0和移动互联网时代,许多互联网应用表现出高并发读写、海量数据处理、数据结构不统一等特点,关系型数据库并不能很好地支持这些场景。而非关系型数据库有着高并发读写、数据高可用性、海量数据存储和实时分析等特点,能较好地支持这些应用的需求。
中间件,中间件是连接底层基础软件与上层应用服务的枢纽。目前国外厂商产品、技术等方面优势明显,国内中间件厂商重点开展以政企为主的国产化业务和以中小企业为主的商业化业务。国产化业务主要面向以应用服务器为主的狭义中间件,稳定迁移是重中之重。由于此类业务长期开源,因此基本不存在技术壁垒和人才匮乏等问题。
云计算,云计算通过云端服务器为用户提供数据存储、软件应用等服务。云计算的具体应用模式主要有软件即服务(SaaS)、平台即服务(PaaS)和基础设施即服务(IaaS)。目前云操作系统的最常见的产品应用形态是云平台系统+云桌面系统的方式。在云计算基础产品方面,我国已经突破EB级存储系统软、硬件技术和支持亿级任务并发处理的服务器系统技术。云操作系统要想被市场广泛接受,生态丰富、应用广泛是关键条件。这意味着云操作系统厂商未来的市场竞争,重点比拼的是生态构建能力。
1.3 下游-企业应用和解决方案
我国软件企业在应用软件领域中的ERP、CRM、OA、办公软件、MES等行业解决方案也在为国产化替代蓄力,已经具备替代国外软件产品的能力,部分信息化平台已经达到基本能够替代国外产品的水平。目前,应用软件、垂直行业软件均拥有大量A股上市公司,其中包括广联达、用友网络、中国软件、金山办公等行业龙头。
1.4 贯穿全产业链-信息安全
信息安全是为数据处理系统建立和采取的技术、管理上的安全保护,具有 较强的普适性,主要由安全硬件、安全软件和安全服务三大主要部分构成。信息安全同时具有较强的伴生属性,全新的技术将带来全新的应用场景。随着云计算技术的普及、渗透率的不断提升,针对云计算多租户、虚拟化等新特点衍生出的新安全防护技术正在逐步落地,例如数据中心的微隔离、CWPP、基于云服务供应商与消费者之间的CASB、云安全的态势管理CSPM、基于虚拟化技术的云安全资源池等。
2. 价值链
从各产业环节入手,对照从已上市企业盈利情况来看,毛利率较高的产业分别是中间件、网络和信息安全、CPU、操作系统、数据库;其中中间件是标准化的产品,因此规模效应明显,边际成本较低,毛利率普遍90%以上,净利率超40%。
表1. 行业毛利水平


同时,考虑到中美贸易战以及信息安全因素,中国在IT产业中一直处于被动地位。因此亟需解决我国“卡脖子”技术问题,其“卡脖子”技术问题主要集中在CPU、存储器、操作系统等信创中上游环节。结合对上下游企业的调研访谈,了解到CPU、操作系统和存储器的溢价能力、行业壁垒、产业附加值更高,因此对上述环节的研发、设计与生产将产生更高的价值和更深远的影响。
3. 成本结构
以二院706所的整机产品分析,信创整机、系统集成类产品主要成本为材料费、外协费、试验费和研发费等。国产计算机产品的材料费主要为物料采购,目前采购的物料分五类:一是处理器、桥片等核心器件;二是硬件加密芯片、TCM芯片、SoC卡、三合一模块等专用部件;三是各种通用器件,包括USB控制器芯片、网络控制器芯片、SATA控制器芯片、电源芯片以及二、三极管、阻容、电感等;四是外设和机电设备,包括内存、光纤网卡、Raid卡、光驱、ATX电源、固态盘、机械硬盘、键盘、鼠标、显示器、机箱;五是操作系统、BIOS固件、配置管理软件、身份鉴别软件、主机审计软件、三合一软件以及应用软件(WPS办公软件、360杀毒软件、OFD阅读软件等)。
表1. 产品成本分析(不含软件)

经分析,目前专用部件SoC卡、CPU芯片、显示器、操作系统、内存、硬盘、显卡、桥片、机箱等在整机成本中占有成本较高,以龙芯专用机为例,其分别13.3%、10.65%、8.20%、6.83%、5.46%、4.29%、3.01%、2.19%、2.05%。
表6. 采购模块成本结构

第4章 投资分析
目前我国信创产业呈现四大集团主导市场竞争格局的特点。以华为、中国电子信息产业集团(CEC)、中国电子科技集团(CETC)、中科院四大集团构建的生态体系形成信创产业的核心主体,其中华为主要立足于鲲鹏处理器,聚集外部上下游企业形成鲲鹏信创生态体系;中国电子CEC与中国电科CETC均为中央直接管理的国有独资企业,则侧重于自建生态与战略投资/合作相结合的方式,搭建稳固的自有生态。中国电子CEC拥有从芯片、操作系统、中间件、数据库、安全整机到应用系统的国内最完整的自主先进产业链,重要子公司包括中国长城[000066.SZ]和中国软件[600536.SH] 等,入股奇安信[688561.SH],布局信息安全领域;中国电科CETC是我国军工电子主力军、网信事业国家队、国家战略科技力量,在军工电子和网信领域占据技术主导地位,控股卫士通[002268.SZ]、绿盟科技[300369.SZ],通过子公司太极股份[002368.SZ]间接持有人大金仓和金蝶天燕(已退市)。
表7. 信创产业-四大集团产业布局概况

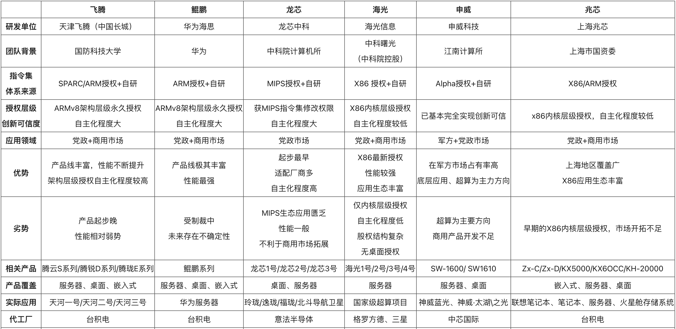
具体从产品细分维度分析,在CPU环节,全球以Intel为代表的X86架构目前占据服务器、桌面及移动PC的主要市场份额。我国CPU行业主要参与者包括鲲鹏、龙芯、兆芯、飞腾、海光、申威和海思,其中鲲鹏由于美国制裁原因,产能不能保证,目前飞腾市占率最高,但2021年4月飞腾被美国制裁,具体产能情况有待继续关注。
在操作系统环节,全球PC端操作系统市场由微软旗下的Windows系列和苹果旗下的macOS主导。百度统计流量研究院的数据显示,截至2020年12月,Windows系统在我国桌面操作系统市场占据89.79%的市场份额,macOS系统占比为6.22%。目前我国自主研发的PC端操作系统操作以麒麟软件的银河麒麟、中标麒麟和统信软件的UOS为主,其中麒麟操作系统目前占据主导地位,中国Linux市场占有率第一,党政、国防办公领域占国产OS 90%以上市场份额。
在存储器环节,全球DRAM、NAND 市场集中度较高,根据中国闪存市场的数据,2020年,DRAM市场95%的份额被三星、SK海力士和美光占据,而三星、铠侠、西部数据、美光、SK海力士、Intel则占据了NAND市场约 99%的市场份额。存储芯片行业属于技术密集型产业,我国存储芯片行业起步晚,缺乏技术经验累积。中国本土制造商长江存储、合肥长鑫仍在努力追赶,缩小差距,福建晋华深陷美国官司和制裁。
在数据库环节,海外巨头仍然占据国内市场最大市场份额,但随着云趋势和国产化进程推进,国内厂商的生存成长空间逐步扩大。国内市场的主要参与者为Oracle、Microsoft、IBM、AWS 等海外巨头,阿里云、腾讯云等国内公有云厂商,华为、中兴通讯等设备商,武汉达梦、人大金仓、南大通用(已退市)、神舟通用传统四大数据库厂商以及巨杉大数据、PingCAP、易鲸捷等新兴数据库厂商。目前,国内民用市场阿里云、腾讯云、华为云瓜分;武汉达梦、人大金仓、南大通用(已退市)及神舟通用等四家主要应用于党政、军用市场。总体分析来看,数据库环节虽然总体市场规模预计2023年将达到173亿元,但党政、军用市场整体市场空间有限,且目前市场格局已形成,投资机会较少,后期可关注武汉达梦、人大金仓两家企业。
在中间件环节,中间件是与操作系统、数据库并列的三大基础软件,从竞争格局看,目前国内中间件市场份额第一梯队仍然是IBM和Oracle,两者合计占市场份额的51%。第二梯队为五大国产厂商,包括东方通[300379.SZ]、普元信息[688118.SH] 、宝兰德[688058.SH]、中创中间件、金蝶天燕(已退市),合计占市场份额的15%。总体分析来看,中间件环节虽然毛利水平高,但由于市场空间有限,竞争分散,且已有多家上市公司,投资机会较少。
在网络和信息安全环节,目前我国信息安全行业产业集中度较低,竞争格局较为分散,有奇虎360(美股退市)、深信服[300454.SZ] 、启明星辰[002439.SZ]、奇安信[688561.SH] 、绿盟科技[300369.SZ] 、天融信[002212.SZ] 、新华三等领军企业。随着云计算的发展壮大,互联网厂商成了网络信息安全的重要成员,其中阿里和腾讯通过整体业务协同参与安全市场竞争,以增加其云计算业务的竞争力。2019年信创产业提出以来,国资力量也纷纷入场信息安全领域,市场竞争格局进一步向头部厂商集中。其中,国投智能入股美亚柏科,占15.79%,为其实控人;中国电子入股奇安信[688561.SH] ,占股22.58%,为其第二大股东;中国电科入股绿盟科技,为其第一大股东。总体分析,信息安全已有多家上市公司,且多家国资入场,导致整体估值较高,目前可投资机会较少,后期可持续关注细分领域赛道,寻找有价值的标的。
在云计算环节,目前国内主流云操作系统厂商如阿里、华为、新华三、麒麟信安等已着手进行生态战略布局,开启了从芯片到整机、操作系统、数据库、中间件以及各种应用软件的全方位兼容适配工作,致力于打造一个完善的企业上云生态体系,向上拓展SaaS以企业应用,向下适配硬件服务器及国产芯片,横向整合其他领先的企业软件产品,加速完善国产化云生态。目前阿里云、天翼云、腾讯云占据了公有云市场的前三位。
从下游应用环节分析,信创产业在党政和金融领域渗透率最高,医院领域渗透率最低。根据第三方机构对信创产业中的企业在国家“2+8”体系下的行业分布统计,行业渗透程度可大致分为三个梯队:党政和金融渗透率处于第一梯队;电信、交通、电力、石油、航空航天处于第二梯队;教育、医院领域渗透率最低,处于第三梯队。这是由于在政策导向下,党政端最先进行国产化;而行业端金融领域数字化程度较高,更容易渗透。从供需角度来看,信创产业供给端上游已出现以飞腾、华为、麒麟、统信、金山办公[688111.SH] 等为代表的龙头企业,下游已形成聚集效应。从各省的采购情况来看,目前有集采和集成商两种模式,系统集成商将成为重要受益方。从产品细分维度看,操作系统、办公软件和PC是最先起量的环节,其中PC预计将首先突破百亿级别的市场规模。
第5章 信创产业核心环节投资机会分析
整体来看,与传统信息技术产业不同,信创产业更加强调生态体系的打造。信创产业中,CPU是“心脏”,操作系统是“灵魂”,信创整体解决方案的核心逻辑在于,形成以CPU和操作系统为核心的国产化生态体系,系统性保证整个国产化信息技术体系可生产、可用、可控和安全。国内信创产业解决方案主要集中在ARM+Linux体系,ARM芯片国内厂商可以得到完全授权,Linux系统为开源系统,整体体系的研发和迭代可以实现国内信创产业的完全控制。结合市场规模、竞争格局、技术现状等情况分析,目前CPU、操作系统、存储器是信创产业核心环节和附加值最高的环节。
1. CPU
1.1 行业主要参与者
表8. 国内CPU产品主要参与者概况


从表中,可以看出,在自主可控程度上,申威、龙芯>飞腾、鲲鹏>海光、兆芯,但未来鲲鹏和飞腾如果基于ARM v8发展出自己的指令集,则创新可信程度将显著提升,在未来ARM v9 v10等新架构拿不到授权的情况下,依然可以维持先进性。从全球市场观察,MIPS、Alpha架构已不是市场主流,仅在超算等特定领域内仍在被使用。MIPS的正主Wave Computing放弃MIPS转投RISC-V,龙芯和申威分别获得MIPS及Alpha永久授权发展自主指令集,我国企业成为应用产品研发和全球生态构建的单一力量,产品主要应用于党政办公、超算等领域。从产品性能角度分析,鲲鹏性能最强,但自从美国制裁后,产能不能保证;龙芯产品认可度不高,飞腾在党政+商用市场的市占率不断提高。但2021年4月飞腾被美国制裁,对其产能的影响尚未显现,有待进一步调研。
1.2 标的-天津飞腾
表9. 天津飞腾企业信息

2021年9月,国产自主芯片厂商天津飞腾完成新一轮增资扩股,本轮估值23.6亿元,
表10. 天津飞腾融资情况

融资2.59亿元。此次增资前,天津飞腾注册资本6.67亿元人民币,共拥有4家股东,其中第一大股东为中国长城(持股比例31.5%);增资后,公司注册资本增加至7.49亿元人民币,股东数增至14家,第一大股东中国长城的持股比例下降至28.035%;阿里旗下的阿里巴巴创业投资公司、百度的关联公司达孜县百瑞翔创业投资公司、国开科技创业投资、航天科工资产管理有限公司均为新晋股东。
2. 操作系统
2.1 行业主要参与者
表11. 国内操作系统主要参与者概况

目前我国自主研发的PC端操作系统操作以麒麟软件的银河麒麟、中标麒麟和统信软件的UOS为主,其中麒麟操作系统目前占据主导地位,中国Linux市场占有率第一,党政、国防办公领域占国产OS 90%以上市场份额。从移动端市场来看,国内市场主要参与者包括谷歌旗下的安卓和苹果旗下的iOS,中国联通、阿里、华为、联想、百度等厂商也在着力推进移动终端操作系统的研发。
2.2 标的-麒麟软件
表12. 麒麟软件企业信息

表13. 麒麟软件融资情况

2.3 标的-统信软件
表14. 统信软件企业信息

表15. 统信软件融资情况


3. 存储
3.1 行业主要参与者
表16. 国内存储器主要参与者概况

存储芯片行业属于技术密集型产业,中国存储芯片行业起步晚,缺乏技术经验累积。中国本土制造商长江存储、合肥长鑫仍在努力追赶,缩小差距。福建晋华因深陷美国官司与制裁,目前尚未有明确市场信息。其中合肥长鑫以DRAM为主要的专注领域,长江存储以NAND FLAH领域。
3.2 标的-长鑫存储
表17. 长鑫存储企业信息

由于长鑫存储由睿力集成电路有限公司持股100%,下面重点分析睿力集成融资情况。
表18. 睿力集成融资情况

3.1 标的-长江存储
表19. 长江存储企业信息

表20. 长江存储融资情况

(4)整机行业竞争情况分析。在整机产品方面,主要竞争厂商以长城电脑、联想长风、清华同方、华为、浪潮信息等为主,主要厂商竞争优势如下表所示:
表21. 整机厂商竞争优势分析

(3)系统集成市场
表22. 系统集成商竞争情况

数据来源:前瞻产业研究所
我国的系统集成市场分散,市场竞争十分激烈。国内的系统集成厂商,包括神州数码、东软集团、中软股份、航天信息、浪潮信息等,相关厂商业务占比、销售布局及产值等情况如下表所示:
从前瞻产业研究所提供的数据可以看出,航天信息在系统集成市场的竞争力处于偏上等水平。航天信息服务范围覆盖全国,华东地区占比最高,与其服务范围类似的有东华软件、南天信息,其中航天信息系统集成收入规模最高。航天信息业务主要集中于税务、政务、公安等领域,部分业务涉及金融及教育市场,在系统集成产业链上下游具有众多合作伙伴。
航天信息主要是做软件的集成业务,技术含量相对较低,在云计算、大数据、人工智能及区块链等系统集成新兴技术板块,与同做软件集成的厂商中国软件、中软集团比较,有一定差距。
第6章 结束语
1.2025年中国信创生态市场规模将达到8000亿元。从信创产业在政府“2+8”安全可控体系下的行业渗透现状来看,基本可分为三大梯队。党政体系和金融领域渗透率最高,位处第一梯队;石油、电力、电信、交通、航空航天五个行业处于第二梯队;教育和医院领域渗透率最低,属于第三梯队。企业端需求爆发依赖供应端信创生态体系的搭建和产品竞争力的提升。党政机关信创应用按照2020-2022年进行全面替代的计划,预计党政领域全面替代规模不低于2000亿元;重点行业领域,电信、广播电视、金融、能源、交通运输、水利、应急管理、卫生健康、社会保障、国防科技工业等多个关键领域国产化替换已经启动,预计在2025年完成30%的关键信息基础设施替换,市场空间预计超过数千亿元。
2.信创产业附加值较高的环节集中在以CPU为代表的芯片、操作系统、存储器。芯片重点关注天津飞腾,操作系统重点关注麒麟软件、统信软件,存储器重点关注长江存储、长鑫存储。系统集成、整机环节附加值较低。数据库附加值高,但市场格局已基本形成,投资机会有限;信息安全虽附加值较高,行业产业集中度较低,竞争激烈且格局较为分散,目前已有多家上市公司,目前有投资价值的机会多集中细分赛道,有待进一步挖掘。信创百强企业中未上市名单整理如下,后续项目组将根据名单企业,持续深挖渠道项目,做好投资储备:
表23. 信创百强企业未上市名单整理


数据来源:2021年10月德本咨询、eNet研究院、互联网周刊联调
3.通过赛道的梳理,建立渠道资源,梳理行业的协会、展会信息,积累了信息技术行业专家资源,为后期信创细分赛道研究奠定基础。相关名单如下:
表24. 信创相关主管机构和行业协会

表25. 信创产业交流会议

