如果您对文章有更深入的见解与想法,可以联系本文作者:南京市创新投资集团投资六部 张世杰 zhangsj@njicg.com
引言
卫星遥感是从高空通过传感器(即遥感载荷)探测及接收来自目标物体所辐射及反射的电磁波信息,从而识别物体的属性及其空间分布等特征,并通过遥感技术平台获取卫星数据进行分析处理的技术,根据其成像原理可分为光学遥感和雷达遥感。
合成孔径雷达(Synthetic Aperture Radar,简称SAR)卫星属于雷达遥感的范畴,凭借全天时、全天候、强穿透的独特优势,已成为遥感领域不可或缺的载荷平台,并推动全球市场进入高速增长期。SAR卫星相较普通遥感卫星更为稀少。在国内,对多云多雨地区观测、全球高精度DEM数据获取、防灾减灾应用等领域存在显著需求缺口,随着商业航天的发展,相关技术逐步外溢到民营企业,并推动了该赛道逐步成为卫星遥感下一个不可忽视的投资方向。
01 SAR卫星基本概念
卫星遥感可充分发挥卫星轨道高、飞行速度快、不受国界和地理条件限制等优势,观测幅宽可达数千米甚至上千千米,能在短时间内获得大面积数据;根据探测手段的不同,遥感卫星可分为被动式以及主动式:

图:遥感卫星基本原理
被动式:通过遥感传感器对被探测物体发射电磁波特征进行感知,包括可见光、红外、高光谱、微波辐射计等;
主动式:通过遥感传感器发射电磁波到被探测物体表面,然后对物体的散射信号进行探测,如有合成孔径雷达、微波散射计等。
其中,合成孔径雷达(Synthetic Aperture Radar,简称SAR),通过星载雷达遥感平台发射电磁波,获取地面物体的后向散射回波信号后进行分析,属于主动式遥感。SAR卫星技术成熟较晚,但具有全天候、全天时、远距离成像、地表穿透能力强的特点,其穿云透雨和穿透地表的能力弥补了光学和红外遥感的缺陷。

图:SAR成像原理、SAR图像与光学图像对比
02 行业发展态势
从供给端来看,我国SAR卫星尚处于发展早期,多个SAR星座或含SAR卫星的遥感星座正在建设中,但受限于高昂的发射成本,目前建设速度相对国外较慢。
国际层面,欧美等发达国家率先实现了SAR卫星星座部署,有效提升了全球覆盖与快速重访能力。其中,芬兰ICEYE公司是目前体量最大的SAR卫星运营公司,截至2025年6月已部署54颗卫星。
我国SAR卫星发展源于国家任务及科研需求,主力单位主要为航天科技五院、八院及空天院等重点体制内单位;2006年我国启动高分辨率对地观测系统重大专项(简称“高分专项”),SAR卫星作为高分专项重要组成部分,自2016年高分三号01星成功发射进入小规模组网状态,综合其他科研星座来看,国家队SAR卫星目前在轨超20颗(不含军用星座)。
我国商业SAR卫星自2020年以来,随商业航天发展而起步,目前已进入快速发展阶段,包括微纳星空、中科卫星、天仪研究院、航天宏图等商业公司以及航天五院四维公司,目前进行报建的各类SAR卫星数量在百颗规模以上。
表:我国在轨商业SAR卫星(部分)

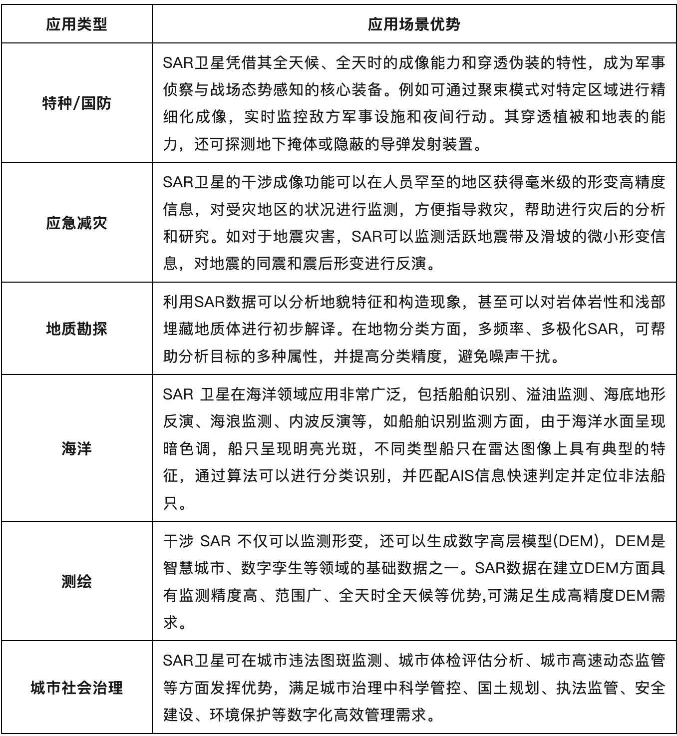
从需求端来看,目前SAR卫星应用端已从早期国防应用驱动阶段,逐步进入军民融合、商业化加速的发展阶段,主要应用领域如下表:
表:SAR卫星应用场景及优势

但根据调研,目前SAR卫星的特种应用仍占整体市场的80%以上,民用领域的应用尚未大规模开展,其主要原因包括:
1、 我国火箭端尚未实现技术突破,高昂的星座建设和运营成本,使得我国的SAR星座建设进度缓慢,数据源难以满足用户需求,目前多数从事SAR应用的企业还在主要采购国外的数据。
2、 高性能的SAR载荷来自空天院、38所等院所,但成本较高,供应受限,国内尚无民营企业供应高性价比的SAR载荷。
3、 尚未建立良好的行业应用生态,SAR图像获取成本高,处理难度大,下游G端客户近几年付费能力有限。
03 投资机会思考
根据前文分析,我国SAR卫星尚处于建设和应用的前期,参考光学遥感卫星的发展历程,后续有望在星座端、应用端、载荷端涌现一批商业航天企业,推动行业快速迭代。因此,我们认为后续可以关注的方向包括:
低成本、高性能、已在轨验证SAR载荷供应商;
建设资金充足,自有SAR载荷研发能力或数据应用能力的星座运营商;
对数据源把控强,图像处理算法能力强、市场资源好的应用企业。
来源:投资六部 张世杰
审核:薛瑶
发布:尤异
