如果您对文章有更深入的见解与想法,可以联系本文作者:南京市创新投资集团合规管理部 韩嘉康 hanjk@njicg.com
在科技创新驱动产业发展的新经济环境中,知识产权已成为众多企业的核心竞争力,尤其对处于高速成长阶段的初创企业而言,在技术研发与市场拓展过程中,时常面临第三方发起的专利狙击。如处理不当,一项专利侵权诉讼不仅可能对企业的财务经营产生负面影响,更有甚者,会对企业的技术布局、核心竞争力与市场信誉造成巨大冲击。因此,系统性了解专利侵权抗辩的核心逻辑与实务要点,对企业有效应对侵权指控、维护自身合法权益具有重要意义。本文将以专利侵权纠纷为切入点,系统梳理司法实践中常见的抗辩路径,为企业提供兼具法律依据与实操价值的参考。
通常来说,专利侵权抗辩可区分为“不侵权抗辩”和“不视为侵权抗辩”两大类别,以及从权利基础源头进行狙击的专利无效宣告策略等。其中,不侵权抗辩的核心在于被控侵权行为本身不满足专利侵权的构成要件,即从根源上不构成侵权,不存在侵权事实;而不视为侵权抗辩的核心在于,被控侵权行为已落入专利保护范围,即已经满足了侵权构成要件,且本应构成侵权,但因法定事由,法律规定该行为“不视为侵权”或“不承担赔偿责任”。以下将结合法律依据与实务要点,对几类常见抗辩事由进行具体梳理。
01 不侵权抗辩
(一)现有技术/现有设计抗辩
《专利法(2020修正)》第六十七条规定,在专利侵权纠纷中,被控侵权人有证据证明其实施的技术或者设计属于现有技术或者现有设计的,不构成侵犯专利权。从立法目的上看,之所以将现有技术/现有设计作为抗辩事由,源于取得专利权保护的前提是相关发明/设计需具有新颖性。而现有技术/设计,是指在该专利申请日以前已经在国内外为公众所知的技术或设计。作为被控专利侵权人,需举证证明其实施的技术或设计与现有技术或设计的特征相同或实质性相同,且该产品已经在专利申请日前通过专利文献、期刊或者实际使用等方式公开于公众视野。以(2023)最高法知民终869号案件为例,最高人民法院在审理过程中发现,被诉侵权人生产、销售的相关产品虽未申请专利授权,但早在涉案专利申请日之前就已经在英国公开上市销售,致使涉案专利丧失新颖性。而涉案专利权利人系在明知相关结构属于现有设计的情况下,仍恶意申请专利并提起相关专利侵权诉讼,因此还应当赔偿就其恶意诉讼给被诉侵权人造成的资金占用损失、商业机会损失等损失。
但同样需注意的是,法院对于现有技术/设计抗辩的支持与否虽强调审查是否已在专利申请日前公开,但并非所有实际公开的事实都可作为现有技术/设计抗辩的依据,主张现有技术/设计抗辩的基础事实同样需要具备合法性。在某入库指导案例中,原告拥有某手柄的实用新型专利,但被告在申请日前就存在生产该类产品并交付运输等公开行为。苏州中院据此认为被告主张的现有技术抗辩成立;然而,最高院在(2020)最高法知民终1568号案件中查明认为,被告主张的现有技术及公开行为系通过违反与专利权人之间协议的保密义务产生,即已违背了协议约定及民法基本原则,故不予支持被诉侵权人依据非法公开的事实状态而提出的现有技术抗辩主张。
(二)未落入保护范围抗辩
《最高人民法院关于审理侵犯专利权纠纷案件应用法律若干问题的解释》第七条规定,人民法院判定被诉侵权技术方案是否落入专利权的保护范围,应当审查权利人主张的权利要求所记载的全部技术特征。被诉侵权技术方案包含与权利要求记载的全部技术特征相同或者等同的技术特征的,人民法院应当认定其落入专利权的保护范围;被诉侵权技术方案的技术特征与权利要求记载的全部技术特征相比,缺少权利要求记载的一个以上的技术特征,或者有一个以上技术特征不相同也不等同的,人民法院应当认定其没有落入专利权的保护范围。最高院该司法解释明确了专利侵权判定的核心原则,即“全面覆盖原则”。因而,在专利侵权抗辩中,也可反向从主张被诉技术/设计未落入专利权利要求的保护范围出发,例如论证被诉侵权产品与涉案专利的技术特征、设计等不同、不等同。作为一项技术性抗辩手段,需重点结合被诉侵权产品的产品技术特征或设计特征,与原告主张的权利基础的专利权利要求书、附图及所适用的等同原则进行技术性比对,判断是否符合侵权认定的“全面覆盖原则”。
(三)法定不侵权抗辩
法定不侵权抗辩对应的是《专利法》第七十五条预先设定的五类不侵权场景,其核心逻辑在于,被控侵权行为虽涉及专利产品或技术,但因符合法律预设的特定情形,从行为性质上直接排除侵权认定,即行为本身自始不满足专利侵权的构成要件。这类抗辩事由具有明确的立法指引性,为市场主体在合法经营边界内的行为提供了清晰免责依据,具体适用规则可通过下表进一步明晰。

02 不视为侵权抗辩
(一)合法来源抗辩
《专利法(2020修正)》第七十七条规定,为生产经营目的使用、许诺销售或者销售不知道是未经专利权人许可而制造并售出的专利侵权产品,能证明该产品合法来源的,不承担赔偿责任。需注意的是,合法来源抗辩适用的前提是,被控行为已落入专利保护范围、构成侵权,只是立法基于维护正常的市场经营秩序和鼓励打击侵权源头之理念,对于主观上并无恶意的销售者的销售行为给予附条件的免责空间,但对于本身即落入涉案专利保护范围的生产行为则无合法来源规则的适用空间。从司法实践来看,合法来源抗辩需要同时满足两个成立要件:一是侵权产品使用者、销售者具有主观善意,即并非在明知自己产品侵权的前提下实施相关销售行为;二是侵权产品有合法来源。
司法实践中,法院对于合法来源交易材料的审查往往是构成该抗辩与否的核心。《最高人民法院关于审理侵犯专利权纠纷案件应用法律若干问题的解释(二)(2020修正)》第二十五条第三款规定,本条第一款所称合法来源,是指通过合法的销售渠道、通常的买卖合同等正常商业方式取得产品。对于合法来源,使用者、许诺销售者或者销售者应当提供符合交易习惯的相关证据。同时,合法来源并非要求产品必须来源于专利权人或专利被许可人,而是指经合法渠道购买被控侵权产品,例如提供被控侵权产品的合法发货单、转账单、相关聊天记录等都属于佐证合法来源的证据。此外,虽然主观善意这一要件往往缺乏明确统一标准,但法院通常也会对主观合理注意做一定审查。例如最高人民法院在(2025)最高法知民终68号中认为,销售方对所销售的产品负有合理注意义务,并应通过合法购货渠道、合理价格及适格的市场主体取得产品,因销售方被诉侵权产品系“三无产品”,难以认定其主观上善意且无过失,合法来源抗辩不能成立。
(二)非生产经营目的抗辩
《专利法》第十一条规定,发明和实用新型专利权被授予后,除本法另有规定的以外,任何单位或者个人未经专利权人许可,都不得实施其专利,即不得为生产经营目的制造、使用、许诺销售、销售、进口其专利产品,或者使用其专利方法以及使用、许诺销售、销售、进口依照该专利方法直接获得的产品。换言之,侵权行为需“为生产经营目的”,若为非生产经营目的则不应当给予侵权评价。
但围绕何为“为生产经营目的”的认定,司法实践中仍未有统一标准。在(2023)最高法知民终1747号案件中,一、二审法院围绕“我的*京”APP嵌入了苏*码等公共服务模块是否应当认定侵权的问题一度产生争议。一审法院认为,苏*码系基于公共管理目的,因其“非生产经营目的”不构成侵权。但最高院认为,虽苏*码带有一定的公共服务和公益事业属性,不直接以生产经营为目的,但基础服务的访问流量带来了市场收益并形成了多元营利模式,具备“为生产经营目的”之要件,从而最终认定构成侵权。可见,围绕“非生产经营目的”这一要件的认定,法院在部分案件中除了会对行为本身是否有公共属性进行审查外,是否产生盈利、是否可能影响到同一市场经营者可能获得的市场利益等要素同样系认定的判断因素。
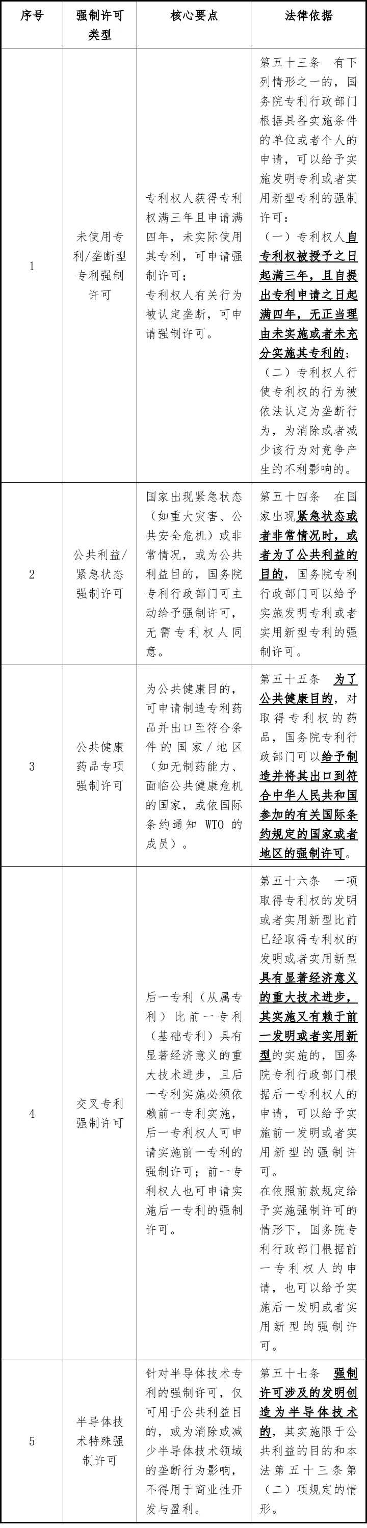
(三)强制许可抗辩
强制许可抗辩系指,涉案专利的相关使用行为系因各类法定事由从而获得国家强制许可,如在许可范围内实施则不承担侵权责任。强制许可抗辩的法律依据主要体现于我国《专利法(2020修正)》中的第五十三至第五十八条。

需要注意的是,除公共利益/紧急状态强制许可之外,其他类型的强制许可均需由当事人主动向国务院专利行政部门提出申请,在申请并经审查符合条件后方可获批。同时,取得实施强制许可的主体也应当付给专利权人合理的使用费,金额上由双方协商,如不能协商一致,则由国务院专利行政部门裁决。
03 其他类型抗辩事由
(一)专利无效抗辩
专利无效抗辩系从原告(通常是权利人)的权利基础入手,寻找不符合专利法授权条件的相关事由,例如缺乏新颖性、创造性、实用性,权利要求不清楚等,通过向国家知识产权局提无效宣告请求。如最终专利被宣告无效,则原告方的侵权指控失去权利基础。《专利法》第四十五条规定,自国务院专利行政部门公告授予专利权之日起,任何单位或者个人认为该专利权的授予不符合本法有关规定的,可以请求国务院专利行政部门宣告该专利权无效。实践中,尤为常见的无效宣告事由之一为《专利法》第二十二条第三款所规定的创造性。创造性要求涉案专利与现有技术相比,该发明具有突出的实质性特点和显著的进步,或该实用新型具有实质性特点和进步。但何为“突出的实质性特点”“显著的进步”?国家知识产权局对于该点的认定需结合无效宣告请求人提交的相关专利文献,或现有技术案例对涉案专利的权利要求进行拆分比对,判断权利要求相较于现有技术实质上是否具有实质区别特征。以笔者曾经办理的某案件为例,国家知识产权局认定,即使涉案专利的权利要求所要求保护的技术方案与最接近的现有技术之间存在区别特征,如若区别特征已被其他现有技术公开或者属于所属技术领域的公知常识,本领域技术人员基于现有技术的结合可显而易见地获得该权利要求所要求保护的技术方案,并且该结合没有取得预料不到的技术效果,则该权利要求同样不具有创造性。
如若在相关侵权诉讼中(以下简称“主诉”),法院已经判决认定构成专利侵权后,国家知识产权局专利复审相关机构方才对主诉所依据的专利作出无效宣告。此时,根据判决是否执行或履行的状态,该无效宣告是否能够溯及影响原判决也存在不同。《专利法》第四十七条规定,宣告无效的专利权视为自始即不存在。宣告专利权无效的决定,对在宣告专利权无效前人民法院作出并已执行的专利侵权的判决、调解书,已经履行或者强制执行的专利侵权纠纷处理决定,不具有追溯力。即意味着,如在主诉中法院已经作出侵权认定的判决且被诉侵权方也已按照判决完成履行,即使在其后国家知识产权局对主诉中的涉案专利做出无效宣告,也无法影响主诉判决结果。但对于尚未履行或执行的,即使在主诉判决生效后,则可通过再审等途径及时寻求救济。例如,在(2025)最高法民再307号案件中,最高人民法院以二审判决作出后尚未执行为由,并且涉案专利权已经被宣告全部无效,该决定对再审本案具有追溯力,遂裁决撤销二审判决。
在相关侵权诉讼中,如因主诉审理进度较紧,被控侵权人可在向原国家知识产权局专利复审委员会提出无效宣告申请后,凭借国家知识产权局反馈的专利权评价报告、审理通知书等文件向主诉法院提出中止审理申请。《民事诉讼法(2023修正)》第一百五十三条第一款规定,有下列情形之一的,中止诉讼:(五)本案必须以另一案的审理结果为依据,而另一案尚未审结的。通常而言,专利无效宣告案件在性质上虽不属诉讼案件,但法院在审理知识产权案件中,亦会在对原告方权利基础做一定审查的基础上,对中止审理的申请予以考虑。
(二)诉讼时效抗辩
针对侵权行为请求司法保护的,《民法典》第一百八十八条作出三年诉讼时效的共性规定,诉讼时效期间自权利人知道或者应当知道权利受到损害以及义务人之日起计算。超过诉讼时效且无中止、中断、延长事由的,权利人则丧失相应胜诉权。值得注意的是,《专利法》第七十四条规定了专利侵权适用三年诉讼时效的同时,针对发明专利申请公布后至专利权授予前使用该发明未支付适当使用费的情形,明确了诉讼时效的起算时间,应当自专利权人知道或者应当知道他人使用其发明之日起计算,但是,专利权人于专利权授予之日前即已知道或者应当知道的,自专利权授予之日起计算。
结语
企业对于专利侵权抗辩要点的选择需结合经营实际情况,诸如法定不侵权抗辩、现有设计、合法来源抗辩等路径各有适用边界,在明晰规则体系的同时,也应当根据实际情况搭配证据支撑适配。企业既要在纠纷中精准运用抗辩手段,更应将合规思维前置,融入到知识产权研发、采购等前置环节,主动设计合规与证据体系,如此方能真正有力维护自身权益,为企业经营发展保驾护航。
来源:合规管理部 韩嘉康
审核:薛瑶
发布:尤异
