如果您对文章有更深入的见解与想法,可以联系本文作者:南京市创新投资集团风险控制部 刘静 liuj@njicg.com
01 引言
传统行业的财务尽调,核心系通过审视历史经营数据来预测未来的经营情况。但对于新型商业航天领域而言,在极具资本密集与技术驱动、高风险与高壁垒、估值与财务报表脱节等行业特性的情况下,非财务因素对财务结果具有较大程度的决定性影响,因此对该类企业的财务尽调通常不限于财务报表本身,核心在于穿透财务数字进行“技术可行性”与“商业经济性”的双重验证。目前的新型商业航天领域,包含火箭制造与发射服务、卫星平台与载荷制造、卫星通信运营与服务等多种业务形态,涵盖从制造到发射,再到运营和应用整个产业链,本文主要围绕当前新型商业航天领域的财务尽职调查策略展开讨论。
02 典型风险
针对新型商业航天领域,我们梳理了该行业可能面临的典型风险,具体如下:
(一)收入持续性风险
新型商业航天公司的营业收入特点极其鲜明,即收入严重滞后于研发投入,且营收规模高度依赖于行业生态,收入持续性具有较大不确定性。
(二)降本不及预期风险
传统的航天模式为“不计成本保成功”,而新型商业航天的逻辑为“通过创新和高效率来达成可靠性与经济性的统一”。目前,新型商业航天领域公司基本处于研制阶段或小批量生产阶段,同时,该领域众多的关键部件、特殊材料以及试验台等,其供应商依然是“国家队”体系内的单位或由其改制而来的企业,部分供应链采用国产化渠道进行替代,未来降本存在不及预期的风险。
(三)技术不确定性风险
新型商业航天领域的研发,往往具有高资本投入、多学科技术协同、研发周期长、试错成本高等特点。目前,总体技术路径已经明确,但大规模、高可靠性的工程应用尚不成熟,因此面临较大的技术不确定性风险。
(四)资金链断裂风险
新型商业航天领域属于典型的资本密集型行业,在其产生稳定现金流之前,公司长期处于“只进不出”的烧钱状态,对外部现金流的依赖性极强,资金链断裂为该类企业极大的“猝死”风险。
(五)核心团队稳定性风险
在高度不确定性的环境中,“人”是唯一能够应对变化、创造确定性的核心变量,投资即为投人,因此核心团队的稳定性对公司长久经营至关重要。
(六)IPO进程受阻,投资人退出渠道收窄的风险
2025年6月,证监会重启了未盈利企业适用科创板第五套标准上市的规则,该标准淡化了短期盈利,更加聚焦核心技术、市场潜力和长期价值,与新型商业航天公司的特点高度契合。截至2025年10月中下旬,共有8家商业航天公司进行IPO辅导备案,具体情况如下:

内容来源:根据公开信息整理。
除星际荣耀报辅时间较早外,其他公司基本均在政策出台后进行上市辅导。目前,新型商业航天公司奔赴资本市场的热情空前,但若因公司自身技术、商业路径等未闭环,或是外部监管政策发生变动,导致公司IPO进程受阻,投资回报周期将被大幅拉长,退出渠道将面临收窄的风险。
03 尽调策略
针对上述的典型风险,我们总结了以往项目中典型的财务尽职调查策略:
(一)审慎核查营业收入、论证收入持续性
1、核查收入确认的真实性和合理性
获取交易相关的合同、验收单据、发票和银行流水等资料进行穿行测试,并与销售合同中约定的付款安排、交付验收标准以及违约退货条款进行对比分析。访谈核心客户,并就交易情况进行确认。核查重要客户应收账款的期后回款情况和退货情况,并对收入增长与销售回款的匹配性进行分析。
2、分析现阶段的营收抓手,厘清核心产品的收入贡献
早期的商业航天公司在核心产品未实现大规模商业化落地前,往往先行开展一些过渡性业务来维持当前生存,比如火箭发动机研制型公司,短期内会通过向客户提供试车台试车服务、定制化软件开发服务,甚至贸易类服务等,来获取短期现金流,因此尽调时要明确核心产品收入对公司营收的贡献,分析大额技术服务合同(受托研发性质)对公司收入持续性的支撑。分析不同类型业务之间的关联性,论证各类业务的相互协同带动作用。
3、关注客户集中度及其背景
目前的商业航天公司,其主要客户包括体制内单位和商业航天翘楚公司,易依赖少数“国家队”和巨头客户,因此需关注核心客户的需求变动情况。对于主要客户,尤其是成立时间较短但已产生重大交易的客户,以及客户背景与交易情况不匹配的客户,通过公开渠道、外围访谈等多种方式进行穿透核查。
4、关注星座组网动态,分析在手订单的预计转化情况
针对公司的产品特征,确认公司面向的星座类型(比如高低轨星座、通/导/遥星座)。将公司提供的在手订单按照产品类型、客户维度、订单形式(常见的订单形式包含白名单、意向框架合同、备产协议、正式销售订单等)进行分类,剔除意向框架合同、白名单等常被用来充数的“在手订单”,并结合星座建设进度、历史生产交付周期分析各个订单的执行进度,进而预估在手订单确收的大概时点。比如,在尽调为星网配套提供星间激光通信设备类企业时,关注在手订单与星网发射时间/批次/数量之间的衔接关系,充分匹配下游需求。
(二)关注生产模式的可扩展性、供应链的多元化,评估未来降本的可能性
1、评估现有生产模式的可扩展性,关注产业链的闭环情况
了解现有的生产模式,比如火箭/发动机研制型的公司,其是否具有自建或长期锁定使用的总装厂房,若采用委外总装,须证明关键工艺(贮箱焊接、发动机装配等)的自控情况,是否拥有专属发动机试车台、发射工位或长期租赁合同(含应急备份),避免“等国家队窗口”造成排产不确定性。同时结合公司的材料采购、设备投入、人员分工等情况进行对比论证,关注当前小批量生产模式能否支撑未来的大规模增长。
2、分析公司的成本构成情况
按照直接材料、直接人工、制造费用维度,对营业成本构成情况进行分析,并与生产模式进行交叉验证。获取公司单个产品的成本构成明细,与同行业可比公司的相应数据进行对比,确认公司目前成本在行业内的竞争力,比如在尽调卫星平台的推进系统时,可以将公司单个推进系统的成本与体制内单位、民营企业的成本进行对比。获取并分析公司底层的BOM构成,比如火箭发动机可以进一步拆解为燃烧装置、涡轮泵、阀门、总装、电气等各个子系统,了解各个子系统BOM目前的状态以及公司未来具体降本措施,比如依赖规模效应、优化设计、提高自动化生产程度、核心零部件国产化替代等,综合判断降本的可能性。
3、关注供应链的集中度
梳理核心材料的供应商布局情况,结合产业链情况论证供应链高度集中的合理性;关注公司对供应商的拓展情况,分析供应链的稳定性和未来提高议价能力的可能性。
(三)合理评估研发投入、多渠道验证研发进度
1、核查研发支出归集的准确性
按照费用性质对研发费用进行拆解,关注研发费用的具体构成情况,重点验证大额委外研发、合作研发等,关注核心技术对外部的依赖情况。获取并核对研发人员花名册、工时记录、工资表,确保人工成本被正确分配至对应的研发项目,防止将生产或管理人员成本计入研发费用。追踪大额研发领料单,查看其是否用于具体的研发项目。
2、关注研发投入的方向
访谈公司核心技术团队,了解技术路线的选择原因并与主流方案进行优劣对比【如火箭发动机研制型企业,关注固体发动机、液氧煤油发动机、液氧甲烷发动机的技术路线情况,卫星推进系统研制型企业,关注化学推进系统、电推进系统(氪工质、氙工质)的技术路线差异】。获取公司历史期间和未来3年研发投入的项目清单,关注研发投入的核心环节,并将其与公司对外宣称的技术路线进行对照。
3、验证里程碑节点约定的研发进度
按照公司提供的研发里程碑计划(如发动机研制型企业,制定的详细计划包含整体方案设计、子系统设计、子系统点火试验、全系统试车等关键节点),对比计划与实际的完成情况,分析项目进度滞后于预期的具体原因。要求公司提供已达到里程碑节点的关键性证据,比如第三方检测报告/试验报告/专家评审报告、试车数据(含时长、推力、比冲等重要技术指标)、在轨运行数据等。
4、关注知识产权的形成情况
通常,大额研发投入应形成高质量、具有保护壁垒的知识产权,因此通过公司提供的知识产权清单,评估其与核心研发项目的关联度、匹配性,并关注知识产权的取得方式。
(四)结合历史资金使用情况,合理匡算未来资金需求
1、分析历史资金使用情况
要求公司提供历史期间的银行流水明细,核查大额资金的用途是否存在异常。获取过往历次融资的使用情况,依据过往现金流量表,与当初的商业计划进行对比,进而对公司资本配置的历史路径进行梳理。分析核心的周转指标和偿债能力指标,关注公司资金安全边际。
2、合理匡算未来资金需求
基于当前现金存量和营运能力指标,测算公司目前的资金能够维持的经营时间。明确本轮融资的具体用途,比如用于研发、扩大生产或是用于弥补运营亏损。根据研发里程碑计划,制定详细可行的资本支出方案,根据方案匹配投资金额。
(五)评估核心团队的稳定性
1、关注核心团队背景及团队建制完整性
商业航天核心团队人员多来自于“国家队”,因此可以通过梳理简历,关注其完整的职业轨迹,论证其体制内项目经验对于目前创业的支撑力度。通过公开网站信息、外部资源等,交叉验证核心人员教育背景、工作经历、项目经验等。获取公司组织架构图,判断公司搭建的团队是否能系统性地覆盖公司从技术实现到商业成功的核心关键环节。
2、关注核心人员的薪酬情况和股权激励情况
获取工资表,关注公司的薪酬构成,分析绩效奖金与可量化的技术里程碑的挂钩情况。论证核心人员薪酬与其所担任职位的匹配程度,并与同行业可比公司相同职能人员的薪酬进行对比分析。获取公司的股权激励计划,确认授权范围、行权期限等,计算股份支付对公司利润的影响金额。获取人员离职清单,关注核心人员的变动情况。
(六)根据投资策略和目的,匹配投资条款
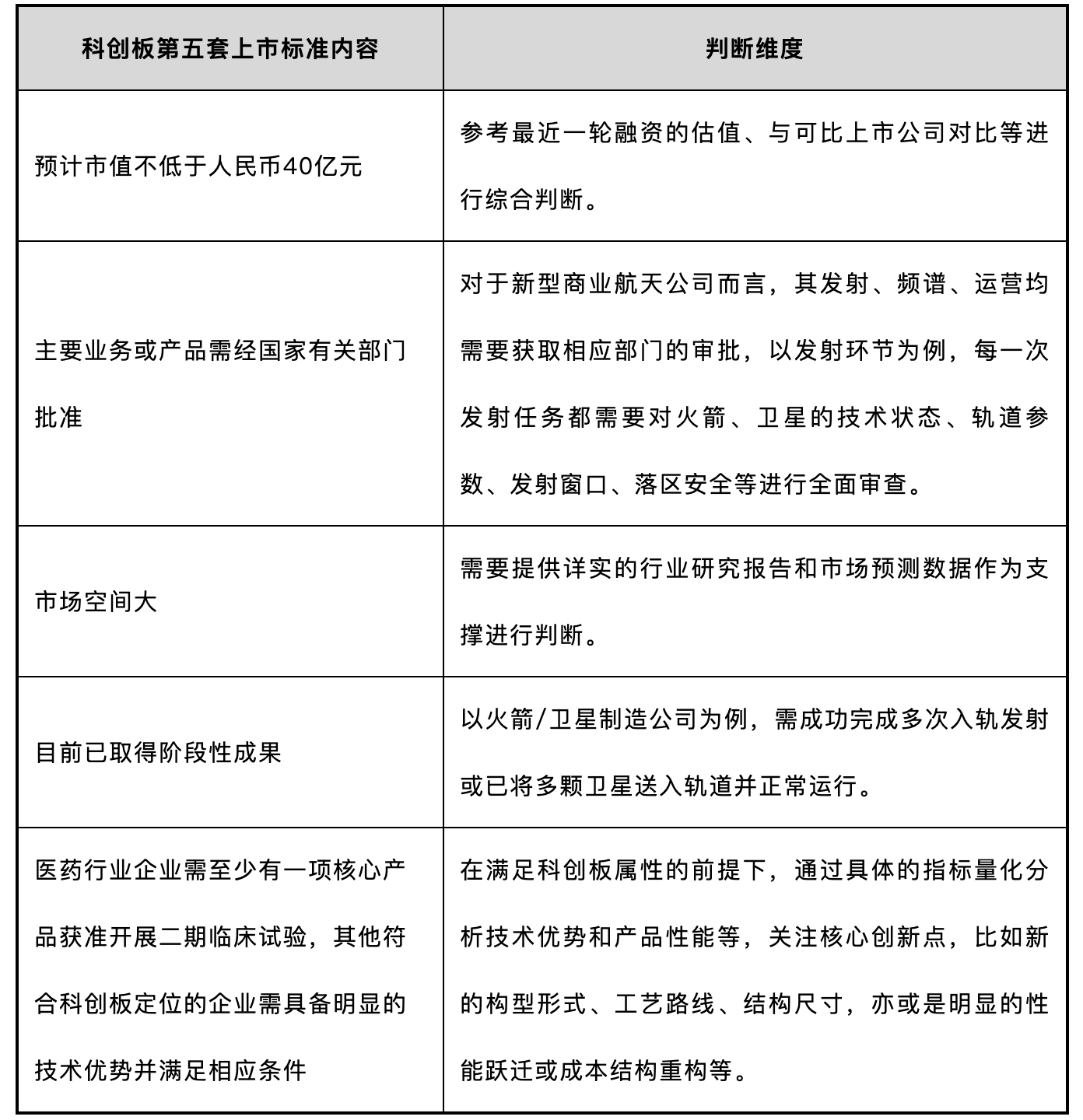
结合科创板第五套上市标准、产业规律以及以往项目的经验,可从以下维度对公司IPO进度进行判断:

内容来源:根据公开信息整理。
科创板第五套标准绝非“亏损免死金牌”,即便公司市值、技术等硬性指标完全符合标准,也可能在残酷的审核问询中折戟沉沙。因此,针对新型商业航天领域的公司,我们建议更加谨慎地关注回购主体、回购责任和回购期限,最大限度保障自身权益。
04 小结
新型商业航天公司,目前多处于前期阶段,潜在风险较高。在对该类公司进行财务尽调时,可多角度交叉核验收入、成本、研发等具体情况,同时也可持续跟踪资本市场动态,关注监管机构的审核重点。此外,财务尽调也需要与业务尽调、法务尽调紧密协作,进而绘出目标公司完整的立体画像。
来源:风险控制部 刘静
审核:薛瑶
发布:尤异
