2023年全面注册制实施以来,审核动态与市场预期存在一定的偏差,该种偏差受到多方面因素影响,既包括部分企业在经济结构性调整中业绩发生波动,也包括监管实践在促进投融资两端的动态平衡中进一步严把质量关。相似行业企业一般具有共性的发展窗口、业务特点、审核关注点,因此从大类行业的视角来观察各类行业如何穿越经济结构性调整和审核周期,对把握企业价值和预期具有一定的参考意义。
一、全面注册制发展历程
回顾A股资本市场注册制改革的历史进程,从2018年科创板的率先破冰至今全面注册制改革的推进,改革过程具体可分为“四步走”。首先是设立科创板并试点注册制,2019年7月首批科创板公司上市;第二步是创业板完成注册制改革,2020年8月创业板注册制首批企业上市;第三步是北交所的设立和同步试点注册制,2021年11月北交所揭牌开市;最后一步是全面推进注册制的改革。
2023年2月17日,中国证监会发布全面实行股票发行注册制相关制度规则,交易所、股转公司、中国结算、中证金融、证券业协会配套制度规则同步发布。全面实行股票发行注册制制度规则的发布,标志着全面注册制的正式实施,这是一项涉及资本市场全局的重大改革。
二、全面注册制背景下的审核动态
注册制改革与沪深交易所建立、股权分置改革同为中国资本市场的重要节点,各市场参与主体高度期待这一重大历史变革带来的机遇。但是,全面注册制背景下的A股上市审核动态与市场预期的偏差逐渐显现。
从2023年6月开始,IPO撤回、被否的案例越来越多。2023年7月和8月,沪深交易所的IPO申报出现“零受理”,同时上市各环节时间周期逐渐拉长。2023年8月27日,证监会公开表示,将合理把握IPO、再融资节奏,促进投融资两端的动态平衡,A股IPO市场开始明确的阶段性收紧节奏。沪深交易所在2023年10月和11月再次出现连续两个月的零申报。
根据统计,2023年1-11月,京沪深交易所IPO新增受理企业数量同比下滑37%,上市企业数量同比下滑20%,上市企业募资额同比下滑37%。
三、全面注册制背景下的行业审核情况
(一)行业审核情况观察
1、证监会行业分类统计
2022年1月至2023年11月,沪深交易所共受理904家企业IPO申请,按照证监会行业分类分步在62个行业中,其中18个行业申报数量超过10家,合计占申请总数的86%。各主要行业审核状态和审核通过率情况如下:
主要行业审核状态和审核通过率情况

前述904家企业中,目前仍处于会前审核的企业437家,已上会审核通过的企业253家(包括已上会、已提交注册、注册通过),因撤回或被否而终止的企业214家,总体审核通过率54%(审核通过率=终止/(审核通过+终止))。
“计算机、通信和其他电子设备制造业”“专用设备制造业”“化学原料和化学制品制造业”三个行业申报数量分别为180家、105家、73家,合计申报数量占比约40%,且审核通过率在60%左右,值得重点关注布局。
审核通过率明显低于平均数的细类行业主要为软件和信息技术服务业(37%)、医药制造业(29%)、橡胶和塑料制品业(44%)、非金属矿物制品业(27%)、农副食品加工业(13%)、生态保护和环境治理业(40%)等6个,其中软件和信息技术服务业和医药制造业申报企业数量较多。
软件和信息技术服务业在审企业25家、审核通过13家、终止22家,终止企业主要集中在软件开发和IT服务领域,主要与该领域存在部分系统集成类企业,以及业务模式或核心技术不明晰、业务规模不大的企业有关。医药制造业企业在审企业21家、审核通过5家、终止12家,主要是受医疗体系反腐合规审核力度加大、科创板对于创新药等非盈利或微利企业审核口径收紧相关。
2、细类行业分类统计
考虑到证监会行业分类为门类行业,未能体现相应企业具体应用领域,按照同花顺细类行业将申报数量前20位行业内企业(申报家数占比约40%)的申报、终止家数及相应情况列示如下:


注:终止率=终止家数/申报家数。
2022年1月至2023年11月,沪深交易所受理的904家企业中,已终止家数214家,终止率为23.67%。
在主要的细类行业中,高端装备(半导体、光伏等专用设备或通用设备)、汽车零部件、新能源电池、新材料(半导体材料、电子化学品、化学制品)等领域申报企业数量较多,终止率也低于平均水平。
终止率明显偏高的主要有集成电路设计、软件开发、IT服务、化学制剂、医疗设备、分立器件、计算机设备Ⅲ等细分行业。其中软件开发、IT服务属于证监会行业分类中的软件开发和IT服务业,化学制剂属于医药制造业,医疗设备虽主要属于专用设备但具有医疗行业特点,前文均已简要分析。
集成电路设计、分立器件、计算机设备Ⅲ在行业定位方面与目前A股资本市场鼓励的硬科技领域方向一致,因此申报家数较多,但实际审核过程中终止比例也偏高。从终止企业的具体情况来看,主要原因是相关行业受监管政策鼓励,在相应业务领域上的企业申报踊跃,但由于各细分方向上的企业具体应用领域、技术先进性、业务规模存在众多差异,部分申报企业所在细分市场竞争充分、核心竞争力不足,在财务表现和合规性上未能获得充分认可,从而导致审核不通过或撤回。
(二)影响行业审核分化的背景简析
1、审核中的行业偏向
在全面注册制背景下,主板、科创板、创业板、北交所形成了明确的板块定位,申报企业根据板块定位和审核实践自主选择适用板块。

在具体行业要求上,各板块分情况制定了明确的“负面清单”,结合审核实践也存在限制性领域。科创板明确限制金融科技、模式创新企业、房地产和主要从事金融、投资类业务的企业;创业板对农林牧渔、采矿业、电力热力燃气及谁生产和供应业等12个行业,以及产能过剩行业、学前教育、学科培训及类金融业务企业明确限制;审核实践中对于市场流传的“红灯行业”(包括食品、餐饮连锁、白酒、防疫、学科培训、殡葬、宗教事务等)、“黄灯行业”(包括服装、家居、家装、大众电器等)企业在审核结果均有明确体现。
在当前审核资源相对有限的背景下,更能符合国家战略需要、突破关键核心技术、市场认可度高的科技企业才能更易获得充分认可。
除了在审核制度上明确了行业鼓励、限制性条款外,为加强板块建设和行业审核能力,上交所、深交所分别设立科技创新咨询委员会、行业咨询专家库,聘请来自国家部委机关、科研院所、科技产业链龙头企业的权威专家、知名企业家、资深投资专家,就申报企业的行业现状、技术水平和发展前景、国内外科技创新及产业化应用的发展动态、是否符合板块定位等事项建立专家咨询机制。
2、审核中的业绩导向
注册制主板IPO过会企业的近一年净利润中位值为15,136.52万元,净利润在9,000万以上的主板IPO企业真实过会率超60%,净利润低于9,000万IPO企业的真实过会率不超40%。
科创板IPO过会企业的近一年的净利润中位值为6,868.87万元,各净利润区间的企业真实过会率均在40%左右或以下。
创业板IPO过会企业的近一年净利润中位值为8,470.58万元,净利润处于8,000万以上的IPO真实过会率约65%,净利润低于6,000万的IPO真实过会率低于30%。
北交所IPO过会企业的近一年净利润中位值为4,614.87万元,真实过会率60%,各利润区间过会率差异不大。
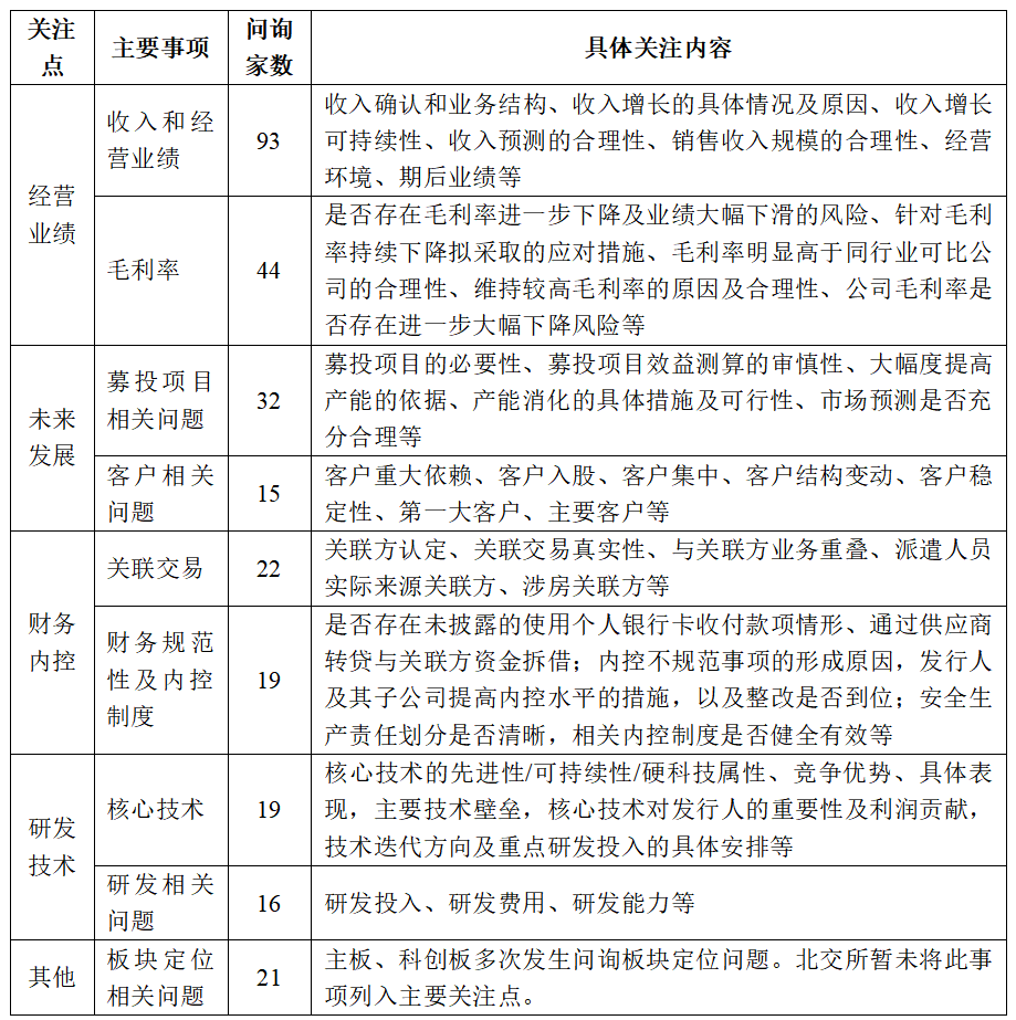
3、审核中的关注点
相同行业内企业面临的产业环境、市场规模、竞争格局、发展趋势通常具有相似或可比性,最终落实在IPO审核的具体关注点上都能够充分体现。审核中的常规关注点也是影响不同行业申报、过会情况的因素之一。
近一年已上会企业274家,主要的审核关注点如下:

四、小结
不同行业具有不同的发展规律,在当前经济形势和审核实践中,也展现了明显不同的审核态势。
从大类行业来说,“计算机、通信和其他电子设备制造业”“专用设备制造业”“化学原料和化学制品制造业”三个行业申报数量占比和审核通过率较高。从细类行业来看,在主要赛道,即使是与审核偏好紧密相关的赛道如集成电路方向也需要加大对具体项目标的的甄别,并充分理解产业政策等限制性因素选择标的并提高项目胜率。充分重视高端装备(半导体、光伏等专用设备或通用设备)、汽车零部件、新能源电池、新材料(半导体材料、电子化学品、化学制品)等申报企业数量相对较多,审核通过率相对较高的领域。
在经济机构性调整和全面注册制背景下,无论是审核资源、资金资源还是优质项目资源仍旧稀缺,尊重行业普遍规律、尊重审核实践、尊重企业发展是穿越周期的重要基石。临溪而渔,溪深而鱼肥。
来源:风险控制部 彭浩
审核:薛瑶
发布:尤异
